行业资讯
新闻详情

探索微观世界两大利器,一文了解电子显微镜与光学显微镜区别

发布时间:2025-10-28 17:45:34 最后更新:2025-10-28 17:49:24 浏览次数:737

 科研之路,始于观察,在微观世界的探索中,电子显微镜与光学显微镜如同我们双眼的延伸,带领我们走进截然不同的微小宇宙。

 

微观世界始终散发着令人着迷的神秘色彩,人类自古以来就渴望一探究竟。从17世纪光学显微镜的发明,到20世纪电子显微镜的问世,我们观察微观世界的能力不断提升。

 

这两类显微镜虽然都致力于揭示肉眼无法看到的微小结构,但它们的原理、性能和应用领域却有着天壤之别。数码显微镜作为现代显微技术发展的产物,结合了光学显微镜的便捷性与电子显微镜的数字化优势,进一步扩展了显微观察的应用边界。对于科研人员和工程技术人员而言,了解它们的区别并做出正确选择,是探索微观世界的第一步。

 

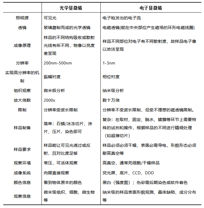
一、 工作原理,电子与光的本质差异

 

光学显微镜是大多数人在学生时代就接触到的第一类显微工具,它的工作原理基于可见光与玻璃透镜的配合。光学显微镜利用光线穿过一系列透镜来放大微小物体,通常由目镜、物镜、聚光镜和光源等组件构成。

 

其光源通常来自可见光波段,波长在400-700纳米范围内,这也决定了光学显微镜的理论极限分辨率大约为0.3微米。

 

光学显微镜的成像过程始于光源发出的光线,这些光线通过聚光镜聚焦在样品上,然后穿过样品的部分光线被物镜捕获并形成初级放大像,最后通过目镜进一步放大,被我们的眼睛所观察。

 

与光学显微镜不同,电子显微镜的革命性在于它使用电子束而非可见光作为“照明源”。根据德布罗意提出的物质波理论,电子具有波动性,而且高速电子的波长比可见光波长短得多。

 

电子显微镜利用电磁透镜而非玻璃透镜来控制和聚焦电子束。这些电磁透镜通过精确调控的磁场来偏转和聚焦电子路径,形成放大图像。

 

电子显微镜主要分为透射电子显微镜和扫描电子显微镜两大类别。

 

透射电子显微镜(TEM)

 

透射电子显微镜(TEM)的工作方式与光学显微镜有相似之处,都是让“光束”穿透样品后再成像。

 

但TEM需要将电子加速到接近光速,电子与样品中的原子碰撞会产生立体角散射,散射角的大小与样品的密度、厚度相关,从而形成明暗不同的影像。

 

TEM能够提供样品的内部结构信息,分辨率可达原子级别,但要求样品必须非常薄,通常不超过100纳米。

 

扫描电子显微镜(SEM)

 

扫描电子显微镜(SEM)则采用完全不同的工作原理。它通过聚焦的电子束在样品表面进行逐点扫描,然后检测样品表面激发的二次电子或背散射电子信号来构建图像。

 

SEM电子枪产生的电子束经过电磁透镜系统聚焦成极细的探针,在扫描线圈的控制下,按一定时间、顺序在样品表面作栅状扫描。

 

这种成像方式使得SEM能够获得样品表面形貌的三维立体信息,虽然分辨率通常低于TEM,但具有更深的景深和更直观的立体视觉效果。

数码显微镜作为显微镜家族中的新兴成员,采用了与传统显微镜不同的设计理念。它将精锐的光学显微镜技术、先进的光电转换技术、液晶屏幕技术完美地结合在一起。

 

数码显微镜

 

数码显微镜通过将显微镜看到的实物图像通过数模转换,使其成像在显微镜自带的屏幕上或计算机上。这种设计使数码显微镜没有目镜,可以通过相机和放大光学器件将实时图像输出到显示器上,实现多人同时观察图像。

 

二、 分辨率与放大能力,跨越数量级的差距

 

分辨率是衡量显微镜性能的关键指标之一,它代表了显微镜能够区分两个相邻点的最小距离。在这个核心参数上,电子显微镜展现出了压倒性的优势。

 

光学显微镜由于受到可见光波长的限制,其分辨率通常无法超过0.3微米。这意味着如果两个物体之间的距离小于0.3微米,在光学显微镜下它们将会模糊在一起,无法分辨为两个独立的实体。

 

而透射电子显微镜的分辨率高达0.1-0.2纳米,比光学显微镜提升了上千倍。这样的分辨率足以让我们观察仅仅一列原子的结构,揭示物质的最基础构成。

 

放大倍数方面,普通的光学显微镜通常可以实现最高约1000倍的放大,通过优化光学元件,最高可达1600倍左右。

 

而透射电子显微镜的放大倍数可达几万至百万倍,能够轻松揭示光学显微镜无法触及的微观领域。

 

数码显微镜的放大倍率计算方式与传统光学显微镜有所不同。对于数码显微镜,由于图像是在屏幕上观察的,其放大倍率是镜头光学放大倍率与显示器显示尺寸的乘积。

 

数码显微镜的总放大倍数可以通过以下公式计算,总放大倍数等于显示器放大倍数乘以光学放大倍数。有些数码显微镜提供20倍到7000倍的光学变焦放大范围,这样的高放大倍率使其能够应对从宏观观察到的微观分析的各种需求。

 

造成这种巨大差距的根本原因在于波长差异。光学显微镜使用的可见光波长在400-700纳米范围,而电子显微镜中使用的电子束在加速后波长要短得多。

 

根据德布罗意公式,电子的波长与加速电压相关,加速电压越高,电子波长越短。这种波长的本质差异,让电子显微镜突破了光学显微镜的衍射极限,打开了纳米世界的大门。

 

三、 样品制备与处理,繁简之间的技术抉择

 

两类显微镜在样品制备要求上也存在显著差异,这直接关系到它们在实际研究中的适用性和效率。

 

光学显微镜的样品制备相对简单。对于常见的生物样本,通常只需要固定在玻片上,有时会进行染色处理以增强对比度。

 

活细胞观察则更加简便,可以直接在明场或相差显微镜下观察,无需复杂处理。这种简便的制备过程使光学显微镜特别适合教学和快速检测场景。

 

相比之下,电子显微镜的样品制备复杂且耗时。透射电镜要求样品必须非常薄,通常需要制备成50纳米左右的超薄切片。

 

这种超薄切片的制作需要超薄切片机完成,过程极为精细。生物样品还需要经过戊二醛和锇酸双重固定、树脂包埋等一系列处理。

 

对于扫描电镜的样品,则需要经过固定、脱水、临界点干燥等步骤,最后还要在样品表面喷镀薄层金膜,以增加二次电子发射。

 

这些复杂的制备过程要求专业人员操作,更重要的是,它使得观察活体生物样本成为不可能。样品处理的繁简程度,直接决定了两类显微镜在不同场景中的适用性。

 

数码显微镜在样品制备方面具有独特优势,它无需对目标物进行拆解、处理,即可加以观察。对于工业检测领域的用户来说,这一特点大大简化了样品准备过程,无需像电子显微镜那样进行复杂的样品前处理。

 

四、 应用场景,各有千秋的适用领域

 

尽管电子显微镜在分辨率和放大倍数上占有绝对优势,但光学显微镜并未因此被淘汰,它们在不同的应用领域发挥着不可替代的作用。

 

光学显微镜凭借其非侵入性的特点,在生命科学领域扮演着核心角色。它可以实时追踪活细胞内的动态过程,如神经科学中观察神经元突触的形态变化、发育生物学中追踪斑马鱼胚胎的细胞分裂过程。

 

在医学诊断中,医院病理科依赖光学显微镜分析组织切片,通过高清晰度成像识别癌细胞形态,辅助肿瘤分型与分期。

 

此外,在材料科学、地质学、教育等领域,光学显微镜也因其操作简便、成本相对较低而广泛应用。

 

电子显微镜则主要在纳米尺度的研究中发挥关键作用。在材料科学领域,它用于研究各种材料的内部显微结构,分析粒径、相组成、生长取向,以及晶体和晶界缺陷等。

 

在半导体行业,透射电子显微镜用于分析半导体材料中的位错、掺杂分布,助力下一代芯片制程的开发。

 

生物结构研究同样离不开电子显微镜,特别是冷冻电镜技术,它通过将样品冷却到液氮温度,可以观测蛋白、生物切片等对温度敏感的样品,大大降低了电子束对样品的损伤。

 

数码显微镜凭借其独特优势,在多个领域找到了自己的应用定位。在工业检测领域,数码显微镜广泛应用于电子制造业,集成电路、半导体、SMT、PCB电路板的检测。

 

同时在精密机械行业用于精密零件缺陷、裂纹以及数据测量分析,在印刷行业用于印刷品质检测、油墨观测分析。在纺织行业则用于质量检测控制。

 

五、 总结,相互补充的微观探索工具

 

电子显微镜和光学显微镜是人类探索微观世界的两大重要工具,它们在不同的尺度上发挥着各自独特的作用。

 

电子显微镜以其超高分辨率让我们得以窥见原子世界的奥秘,推动了材料科学、纳米技术、结构生物学等领域的突破性进展。

 

光学显微镜则凭借其非侵入性、活体观察能力,在生命科学、医学诊断和教育教学中持续发挥着不可替代的作用。

 

技术的进步正在不断模糊两类显微镜的界限。超分辨荧光显微镜技术的突破,让光学显微镜也能突破衍射极限,进入纳米尺度观察。

 

而冷冻电镜技术则让电子显微镜能够观察更接近生理状态的生物样本。

 

在科学研究的征途上,电子显微镜和光学显微镜并非竞争关系,而是相辅相成的探索工具。理解它们的差异与优势,根据具体研究需求做出明智选择,将会帮助我们在探索微观世界的道路上走得更远。

 

无论是揭示生命的奥秘,还是推动材料的发展,这两类显微镜都将继续作为科学之眼,带领我们深入那些看不见的奇妙世界。

在线客服 双翌客服
客服电话
  • 0755-23712116
  • 13310869691